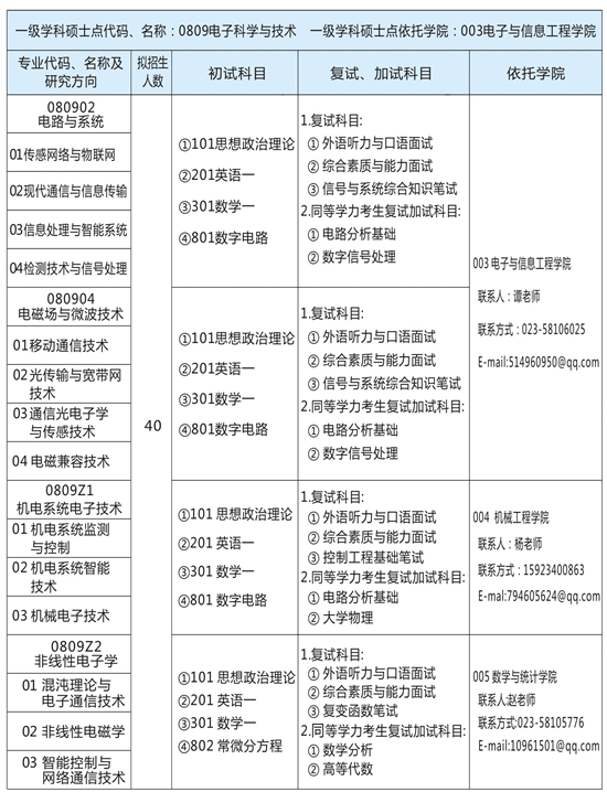
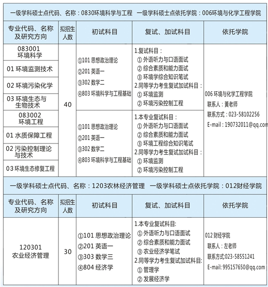
重庆三峡学院2021年研究生招生专业目录
重庆三峡学院始建于1956年,现坐落于千年古城、移民之都——重庆市万州区,是三峡库区腹地唯一一所多科性本科院校(教育部代码10643)。历经60余年发展,学校现已形成以文、工为主,理、管、经、法、艺、教、农等9大学科门类协调发展的学科格局;以本科教育为主,研究生教育、成人教育协调发展的办学格局。学校占地面积3000余亩,在校本科生2万余人、硕士研究生近850人。学校是重庆市首所倡导“绿色教育理念”、力推“绿色教育产教融合”的本科高校,是全国智慧校园建设试点单位、中美应用技术教育“双百计划”成员单位、重庆市教育信息化示范单位、重庆市高校美育改革和发展实验校。
热忱欢迎各界人士报考重庆三峡学院研究生。







免责声明:
① 凡本站注明“稿件来源:必威体育登录网址 ”的所有文字、图片和音视频稿件,版权均属本网所有,任何媒体、网站或个人未经本网协议授权不得转载、链接、转贴或以其他方式复制发表。已经本站协议授权的媒体、网站,在下载使用时必须注明“稿件来源:必威体育登录网址 ”,违者本站将依法追究责任。
② 本站注明稿件来源为其他媒体的文/图等稿件均为转载稿,本站转载出于非商业性的教育和科研之目的,并不意味着赞同其观点或证实其内容的真实性。如转载稿涉及版权等问题,请作者在两周内速来电或来函联系。
必威体育登录网址
