根据《关于印发2024年重庆市普通高校专升本免试招生工作实施方案的通知》(渝教学发〔2023〕15号)文件精神,结合学校实际,经我校“专升本”工作领导小组研究,特制订本退役大学生士兵和技能竞赛免试生“专升本”招生章程。
一、招生对象
(一)退役大学生士兵
1.市内外普通高校全日制高职专科在校生(含高校新生)从重庆应征入伍,退役后完成高职专科学业并于2024年应届毕业的退役大学生士兵。
2.市内外普通高校全日制高职专科毕业生从重庆应征入伍,并于2023年退役的大学生士兵。
3.市内普通高校全日制高职专科在校生(含高校新生)在外省应征入伍,退役后完成高职专科学业并于2024年应届毕业的退役大学生士兵。
(二)技能竞赛免试生
技能竞赛免试生,经审核,获得渝教学发〔2023〕15号文件指定的国家级竞赛二等奖(含)以上,具有免试文化课资格的考生。
二、资格条件
(一)资格条件
1.思想政治好,拥护中国共产党的领导,品德良好,遵守中华人民共和国宪法和法律。在校或者服役期间若受过处分,截至报名时,其处分已被学校或者部队正式书面解除。
2.学习成绩好,能顺利完成普通高职专科学业。
3.身心健康,符合国家和招生单位规定的体检要求。
4.自愿申请。
(二)以下人员不得报考
1.因违反国家教育考试规定,被给予暂停参加高校招生考试处理且在停考期内的人员。
2.因触犯刑律已被有关部门采取强制措施或正在服刑者。
3.不符合报考条件的其他人员。
三、招生专业及计划
经市教委核定批准,2024年我校“专升本”计划招收退役大学生士兵17人,技能竞赛免试生45人。具体招生专业、专业类别、对应专科专业、招生计划情况见下表。

四、报名
专升本免试招生通过市教育考试院门户网(网址:https://www.cqksy.cn)进行报名。志愿填报须严格遵循我校公布的招生专业、专业类别及本专科专业对应关系等。
五、招生方式
(一)退役大学生士兵
符合资格条件的退役大学生士兵,免于参加全市统一组织的文化课考试,但须参加我校组织的职业适应性考查。
(二)技能竞赛免试生
符合资格条件的技能竞赛免试生,免于参加全市统一组织的文化课考试。按照赛项及获奖情况获得国家级竞赛二等奖(含)以上,但须参加我校组织的职业适应性考查。
六、职业适应性考查安排
(一)考查时间及地点
考查时间:2024年4月17日。
具体考查相关要求在重庆邮电大学教务处网站和“重邮教务在线”公众号通知公告栏发布。
已经填报我校志愿的退役大学生士兵和技能竞赛免试生考生,在志愿填报结束后应密切关注我校的职业适应性考查安排,按照学校要求参加考查。
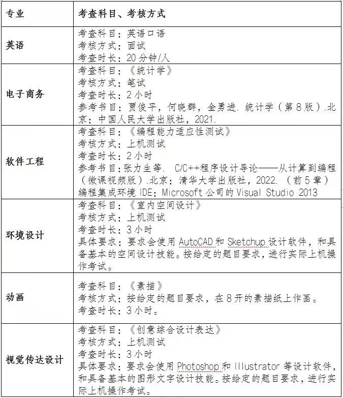
(二)考查科目、考核方式

(三)录取办法
1.学校根据各招生专业计划,按照职业适应性考查成绩遵循从高分到低分的录取原则,依次录取。
2.报考我校某专业考生数量小于等于招生计划数时,学校全额录取,不再组织职业适应性综合考查面试。
3.职业适应性考查总分为100分。退役大学生士兵参军期间被评为“四有”优秀士兵,加10分;参军期间荣立个人三等功及以上奖励的优先录取。技能竞赛免试生获得国家级竞赛一等奖,加15分;获得国家级竞赛二等奖,加5分。获奖情况以报考平台认定结果为准。
同一考生类别获得多项荣誉、奖励的只计最高分,不累计加分。
4.考查成绩相同时,追加专业计划录取。
5.录取后未完成的计划,由市教育考试院对社会公布并组织未被录取考生进行一次征集志愿。免试生批次录取结束后,如有结余计划,用于录取其他专升本考生。
(四)以下情形不予录取
1.职业适应性考查期间发现考生不符合规定报考条件、考试违纪舞弊、替考及政治思想道德状况不符合录取要求的,一律视为不合格,不予录取。
2.在规定时间未参加考查的退役大学生士兵和技能竞赛免试生,视为自动放弃资格,学校不予录取。
(五)公示与备案
我校将在考查结束后1周内通过重庆邮电大学教务处网站和“重邮教务在线”公众号通知公告栏查询成绩。
预录取名单在重庆邮电大学教务处网站和“重邮教务在线”公众号通知公告栏公示,考生请密切关注。公示无异议后报送市教育考试院备案。
七、收费标准
专升本学生的收费标准严格按我校就读的同年级本科专业学生的规定标准执行。
八、学籍管理
(一)经批准录取的专升本学生,应按学校规定时间到校报到注册,其学籍管理与升入专业年级相同。
(二)专升本学生入学后必须在录取专业就读,不得转学或转专业。毕业时符合学校毕业条件的,发放重庆邮电大学毕业证书,并根据教育部规定,在学历证书上注明“在我校××专业专科起点本科学习”字样;符合授予学士学位相关规定的,发放重庆邮电大学学士学位证书。
九、保障与监督
(一)学校退役大学生士兵和技能竞赛免试生专升本招生工作在学校“专升本”工作领导小组的领导下开展,学校纪检监察部门负责对招生工作进行全程监督。
(二)退役大学生士兵和技能竞赛免试生专升本招生工作严格执行重庆市教委和教育考试院有关招生管理规定,坚持公平、公正、公开、择优选拔的原则。
(三)退役大学生士兵和技能竞赛免试生专升本招生工作过程公开、透明,主动接受社会监督,录取结果及时向社会公示。
十、其他
(一)我校未委托个人或中介组织开展退役大学生士兵和技能竞赛免试生专升本招生有关工作,不举办任何形式的辅导班。
(二)其它未尽事宜请向重庆邮电大学教务处咨询,本招生章程由重庆邮电大学教务处负责解释。
十一、咨询方式
招生咨询电话:62487853,62461387
重庆邮电大学纪检监察室:62460133
信息发布地址:1、重庆邮电大学教务处网站http://jwc.cqupt.edu.cn/
2、“重邮教务在线”公众号通知公告栏

① 凡本站注明“稿件来源:必威体育登录网址 ”的所有文字、图片和音视频稿件,版权均属本网所有,任何媒体、网站或个人未经本网协议授权不得转载、链接、转贴或以其他方式复制发表。已经本站协议授权的媒体、网站,在下载使用时必须注明“稿件来源:必威体育登录网址 ”,违者本站将依法追究责任。
② 本站注明稿件来源为其他媒体的文/图等稿件均为转载稿,本站转载出于非商业性的教育和科研之目的,并不意味着赞同其观点或证实其内容的真实性。如转载稿涉及版权等问题,请作者在两周内速来电或来函联系。
必威体育登录网址
